Probleme mit PHP 4.4.5
Freitag, den 23. Februar 2007
Heute haben wir nach der üblichen Quarantänephase PHP4 von 4.4.4 auf 4.4.5 umgestellt. Die Überwachung der einschlägigen Logfiles lieferte keine unerwarteten Fehlermeldungen, also gingen wir davon aus das alles läuft.
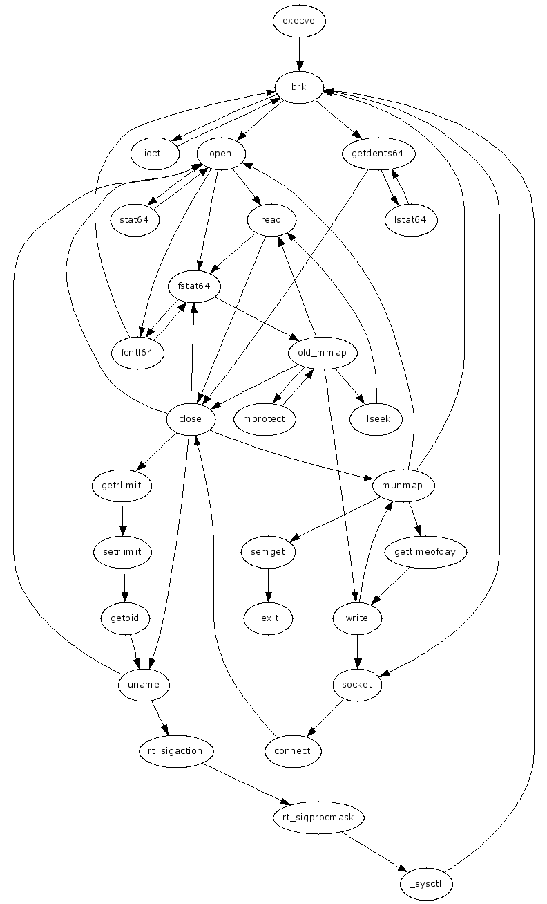
Pustekuchen. Eben rief ein Kunde an (danke, Stefan!) und meldete Probleme mit seiner osCommerce-Installation. Nachdem leider keine Fehler im PHP-Errorlog dieses Kunden protokolliert wurden, führte ich eines der Scripte manuell auf der Shell aus - Ergebnis: “Segmentation fault”.
Jedenfalls haben wir nach kurzer Analyse wieder alle Server auf 4.4.4 zurückgestellt und harren mal der Dinge. Das konkrete (reproduzierbare) Problem werde ich mir später in einer Testumgebung mit gdb nochmal näher anschauen - vielleicht findet sich ja die Wurzel allen Übels…
Heute haben wir nach der üblichen Quarantänephase PHP4 von 4.4.4 auf 4.4.5 umgestellt. Die Überwachung der einschlägigen Logfiles lieferte keine unerwarteten Fehlermeldungen, also gingen wir davon aus das alles läuft.
Pustekuchen. Eben rief ein Kunde an (danke, Stefan!) und meldete Probleme mit seiner osCommerce-Installation. Nachdem leider keine Fehler im PHP-Errorlog dieses Kunden protokolliert wurden, führte ich eines der Scripte manuell auf der Shell aus - Ergebnis: “Segmentation fault”.
Jedenfalls haben wir nach kurzer Analyse wieder alle Server auf 4.4.4 zurückgestellt und harren mal der Dinge. Das konkrete (reproduzierbare) Problem werde ich mir später in einer Testumgebung mit gdb nochmal näher anschauen - vielleicht findet sich ja die Wurzel allen Übels…



